Made byBobr AI

Necrotizing Enterocolitis (NEC) Management & Guidelines

Comprehensive guide on NEC pathophysiology, Bell's staging, and Waikato Neonatal Medicine management protocols including the STOP bundle and antibiotics.

#necrotizing-enterocolitis#neonatal-medicine#pediatrics#medical-guidelines#nicu#bell-staging#pathophysiology
Abstract medical background combining neonatal incubator concepts with soft blue geometric shapes, professional, clean hospital aesthetic

Necrotizing Enterocolitis (NEC)

Evaluation and Mangement Guidelines for New RMOs in Waikato Neonatal Medicine

Target Audience: RMOs, Registrars, Neonatal Nurses

Made byBobr AI

Pathophysiology: The "Double Hit"

Medical illustration showing the cross-section of a neonatal intestine wall, depicting mucosal injury, bacterial translocation, and inflammation, clean vector style
The Mechanism: Ischemic, toxic, or inflammatory injury to an immature gut.
Mucosal Injury: Disruption of the gut barrier allows bacterial translocation.
The Inflammatory Cascade: Release of cytokines (TNF-a, PAF) leads to further necrosis.
Key Drivers: Antibiotic dysbiosis, formula feeding, and circulatory instability (hypotension/PDA).
Made byBobr AI

Risk Factors & Epidemiology

Chart
Prematurity: >90% of cases occur in VLBW infants.
Diet: Formula feeding increases risk significantly compared to breast milk.
Ischemia: Perinatal asphyxia or PDA can compromise gut blood flow.
Timing: Typically presents 2-3 weeks after birth (inverse relationship to gestational age).
Made byBobr AI

Clinical Presentation: The "Look"

Early recognition is critical to prevent perforation.

Systemic Signs

• Temperature instability
• Apnea and Bradycardia
• Lethargy / Hypoactivity
• Hypotension / Shock
• Metabolic Acidosis
Medical illustration of a neonate with abdominal distension focus, gentle schematic style, indicating zones of tenderness

Abdominal Signs

• Abdominal Distension (measure girth!)
• High Gastric Residuals
• Bloody Stools
• Abdominal Tenderness / Discoloration
• Absent Bowel Sounds
Made byBobr AI

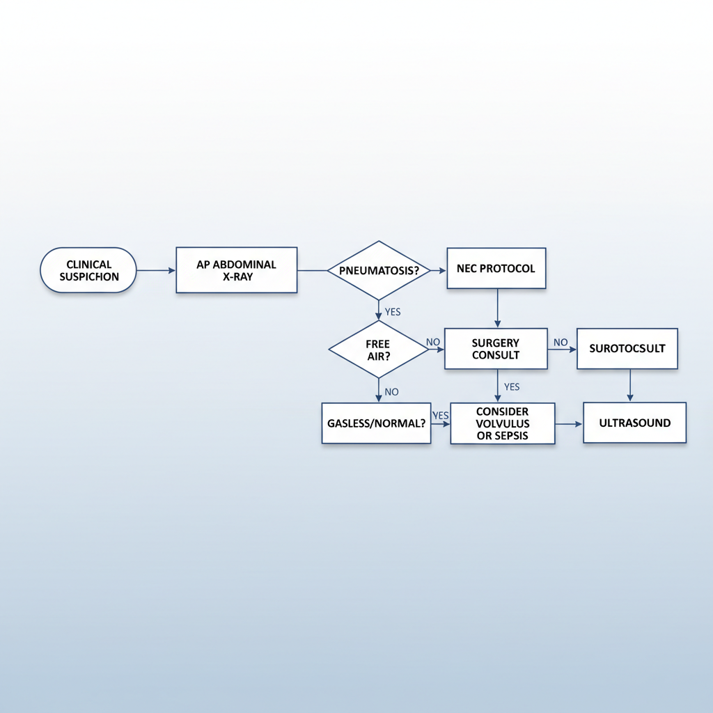
Differential Diagnosis & Decision Pathway

Key Differentials

NEC

Pneumatosis, Bloody stool, Systemic illness.

SIP

Spontaneous Perforation. Focal air, clinically 'well' baby, bluish abdomen.

Sepsis

Systemic signs (ileus) without pneumatosis. Culture positive.

Volvulus

Bilious vomiting, acute onset, surgical emergency (whirlpool sign).

Decision Making Flow

Flowchart diagram: Clinical Suspicion -> AP Abdominal X-Ray. If Pneumatosis -> NEC Protocol. If Free Air -> Surgery Consult. If Gasless/Normal -> Consider Volvulus or Sepsis -> Ultrasound.
Made byBobr AI

Modified Bell's Staging Criteria

Stage I (Suspected):
• Temperature instability, apnea, lethargy.
• Gastric residuals, occult blood.
• Normal or mild ileus on X-ray.
Stage II (Definite):
• Gross bloody stools.
• Abdominal tenderness, thrombocytopenia.
• X-ray: Pneumatosis intestinalis, Portal venous gas.
Stage III (Advanced):
• Hypotension, acidosis, DIC, neutropenia.
• Marked distension, peritonitis.
• X-ray: Pneumoperitoneum (perforation).
Made byBobr AI

Diagnostics & Imaging Schedule

Imaging (Waikato Protocol)

Schedule: Serial AP AXR every 6-8 hours in acute phase (Stage I/II).
Key Sign 1: Pneumatosis Intestinalis (air in bowel wall - bubbles/tracks).
Key Sign 2: Portal Venous Gas (branching air over liver).
Key Sign 3: Pneumoperitoneum (Rigler's sign / Football sign).
Ultrasound: Recommended for early detection or complex fluid collections.

Essential Labs

• Full Blood Count (Thrombocytopenia is a bad prognostic sign)
• Blood Gas (Metabolic Acidosis, Lactate)
• CRP (Trending)
• Blood Culture (Pre-antibiotics)
• Coagulation Screen (if severe/DIC)
Labeled schematic drawing of a neonatal abdominal X-ray focusing on Pneumatosis Intestinalis and Portal Venous Gas, high contrast black and white diagram style
Made byBobr AI

Initial Management: The "STOP" Bundle

  1. STOP Feeds (NPO): Bowel rest is critical. Start IV fluids / TPN.
  2. Decompression: Insert large bore NG/OG tube on free drainage. Monitor output.
  3. Cultures: Blood (and CSF/Urine if clinically indicated) *before* antibiotics.
  4. Antibiotics: Immediate initiation (see protocol).
  5. Resuscitation: Fluid bolus (10-20ml/kg) for hypotension/poor perfusion.
  6. Pain Control: Avoid opioids if possible (slows gut), but treat pain (Morphine/Fentanyl) if severe/ventilated.
Simple flat icon representing 'No Food' or Bowel Rest, blue and white medical style
Simple flat icon representing NG Tube or stomach decompression, blue and white medical style
Made byBobr AI

Antibiotic Regimen (Waikato Guidelines)

Step 1

Standard Empiric Therapy:
Ampicillin + Gentamicin

Step 2

If NEC is Suspected/Confirmed:
Add Amoxicillin-Clavulanic Acid

Step 3

If Perforation / Surgical NEC:
Add Metronidazole (for anaerobic coverage)
Consider Vancomycin if MRSA/CONS concern.

Microbiology Context

Target Pathogens:
• GBS, E. coli, Klebsiella (Early)
• Pseudomonas, CONS, Staph Aureus (Late)
• Anaerobes (Bacteroides) if perforated.
Made byBobr AI

Escalation & Surgical Management

Absolute Indications for Surgery:
• Pneumoperitoneum (Perforation)

Relative Indications (Surgical Consult):
• Clinical deterioration despite maximal medical capability
• Portal venous gas (controversial, but warrants consult)
• Persistent fixed loop on X-ray
• Abdominal mass / Erythema of abdominal wall
Transfer Protocol:
• Consult Paediatric Surgical Team early.
• Secure IV access (central preferred) and airway.
• Decompress stomach before transport.
• Update parents and document decision time.
Scalpel and surgeon icon, or emergency transport helicopter icon, flat medical style red and blue
Made byBobr AI

Prevention & Long Term Outcomes

Prevention

Breast Milk (EBM): The #1 protective factor. Donor milk if maternal unavailable.
Probiotics: Routinely used in VLBW infants (Waikato protocol).
Standardized Feeding: Slow advancement protocols.
Antibiotic Stewardship: Limit early empirical use (48h rule).

Outcomes

Strictures: 10-20% of medical NEC survivors. Watch for obstruction later.
Short Bowel Syndrome: If extensive resection required.
Neurodevelopment: NEC is an independent risk factor for poor neurodevelopmental outcomes.
Icon representing breastfeeding or milk bottle protected by a shield, medical concept style
Made byBobr AI
Bobr AI

DESIGNER-MADE
PRESENTATION,
GENERATED FROM
YOUR PROMPT

Create your own professional slide deck with real images, data charts, and unique design in under a minute.

Generate For Free

Necrotizing Enterocolitis (NEC) Management & Guidelines

Comprehensive guide on NEC pathophysiology, Bell's staging, and Waikato Neonatal Medicine management protocols including the STOP bundle and antibiotics.

Necrotizing Enterocolitis (NEC)

Evaluation and Mangement Guidelines for New RMOs in Waikato Neonatal Medicine

Pathophysiology: The "Double Hit"

• <strong>The Mechanism:</strong> Ischemic, toxic, or inflammatory injury to an immature gut.<br>• <strong>Mucosal Injury:</strong> Disruption of the gut barrier allows bacterial translocation.<br>• <strong>The Inflammatory Cascade:</strong> Release of cytokines (TNF-a, PAF) leads to further necrosis.<br>• <strong>Key Drivers:</strong> Antibiotic dysbiosis, formula feeding, and circulatory instability (hypotension/PDA).

Risk Factors & Epidemiology

• <strong>Prematurity:</strong> >90% of cases occur in VLBW infants.<br>• <strong>Diet:</strong> Formula feeding increases risk significantly compared to breast milk.<br>• <strong>Ischemia:</strong> Perinatal asphyxia or PDA can compromise gut blood flow.<br>• <strong>Timing:</strong> Typically presents 2-3 weeks after birth (inverse relationship to gestational age).

Clinical Presentation: The "Look"

• Temperature instability<br>• Apnea and Bradycardia<br>• Lethargy / Hypoactivity<br>• Hypotension / Shock<br>• Metabolic Acidosis

• Abdominal Distension (measure girth!)<br>• High Gastric Residuals<br>• Bloody Stools<br>• Abdominal Tenderness / Discoloration<br>• Absent Bowel Sounds

Differential Diagnosis & Decision Pathway

<div style="display:grid; grid-template-columns: 1fr 1fr 1fr 1fr; gap:20px; text-align:left;"> <div style="background:#eef6fc; padding:20px; border-top:5px solid #003366;"> <h3 style="color:#003366;">NEC</h3> <p>Pneumatosis, Bloody stool, Systemic illness.</p> </div> <div style="background:#fff0f0; padding:20px; border-top:5px solid #c0392b;"> <h3 style="color:#c0392b;">SIP</h3> <p>Spontaneous Perforation. Focal air, clinically 'well' baby, bluish abdomen.</p> </div> <div style="background:#fef9e7; padding:20px; border-top:5px solid #f1c40f;"> <h3 style="color:#d4ac0d;">Sepsis</h3> <p>Systemic signs (ileus) without pneumatosis. Culture positive.</p> </div> <div style="background:#e8daef; padding:20px; border-top:5px solid #8e44ad;"> <h3 style="color:#8e44ad;">Volvulus</h3> <p>Bilious vomiting, acute onset, surgical emergency (whirlpool sign).</p> </div> </div>

Modified Bell's Staging Criteria

<strong>Stage I (Suspected):</strong><br>• Temperature instability, apnea, lethargy.<br>• Gastric residuals, occult blood.<br>• Normal or mild ileus on X-ray.

<strong>Stage II (Definite):</strong><br>• Gross bloody stools.<br>• Abdominal tenderness, thrombocytopenia.<br>• X-ray: <strong>Pneumatosis intestinalis</strong>, Portal venous gas.

<strong>Stage III (Advanced):</strong><br>• Hypotension, acidosis, DIC, neutropenia.<br>• Marked distension, peritonitis.<br>• X-ray: <strong>Pneumoperitoneum</strong> (perforation).

Diagnostics & Imaging Schedule

• <strong>Schedule:</strong> Serial AP AXR every 6-8 hours in acute phase (Stage I/II).<br>• <strong>Key Sign 1:</strong> Pneumatosis Intestinalis (air in bowel wall - bubbles/tracks).<br>• <strong>Key Sign 2:</strong> Portal Venous Gas (branching air over liver).<br>• <strong>Key Sign 3:</strong> Pneumoperitoneum (Rigler's sign / Football sign).<br>• <strong>Ultrasound:</strong> Recommended for early detection or complex fluid collections.

• Full Blood Count (Thrombocytopenia is a bad prognostic sign)<br>• Blood Gas (Metabolic Acidosis, Lactate)<br>• CRP (Trending)<br>• Blood Culture (Pre-antibiotics)<br>• Coagulation Screen (if severe/DIC)

Initial Management: The "STOP" Bundle

<ol> <li><strong>STOP Feeds (NPO):</strong> Bowel rest is critical. Start IV fluids / TPN.</li> <li><strong>Decompression:</strong> Insert large bore NG/OG tube on free drainage. Monitor output.</li> <li><strong>Cultures:</strong> Blood (and CSF/Urine if clinically indicated) *before* antibiotics.</li> <li><strong>Antibiotics:</strong> Immediate initiation (see protocol).</li> <li><strong>Resuscitation:</strong> Fluid bolus (10-20ml/kg) for hypotension/poor perfusion.</li> <li><strong>Pain Control:</strong> Avoid opioids if possible (slows gut), but treat pain (Morphine/Fentanyl) if severe/ventilated.</li> </ol>

Antibiotic Regimen (Waikato Guidelines)

Standard Empiric Therapy:<br><strong>Ampicillin + Gentamicin</strong>

If NEC is Suspected/Confirmed:<br><strong>Add Amoxicillin-Clavulanic Acid</strong>

If Perforation / Surgical NEC:<br><strong>Add Metronidazole</strong> (for anaerobic coverage)<br><em>Consider Vancomycin if MRSA/CONS concern.</em>

<strong>Target Pathogens:</strong><br>• GBS, E. coli, Klebsiella (Early)<br>• Pseudomonas, CONS, Staph Aureus (Late)<br>• Anaerobes (Bacteroides) if perforated.

Escalation & Surgical Management

<strong>Absolute Indications for Surgery:</strong><br>• Pneumoperitoneum (Perforation)<br><br><strong>Relative Indications (Surgical Consult):</strong><br>• Clinical deterioration despite maximal medical capability<br>• Portal venous gas (controversial, but warrants consult)<br>• Persistent fixed loop on X-ray<br>• Abdominal mass / Erythema of abdominal wall

<strong>Transfer Protocol:</strong><br>• Consult Paediatric Surgical Team early.<br>• Secure IV access (central preferred) and airway.<br>• Decompress stomach before transport.<br>• Update parents and document decision time.

Prevention & Long Term Outcomes

• <strong>Breast Milk (EBM):</strong> The #1 protective factor. Donor milk if maternal unavailable.<br>• <strong>Probiotics:</strong> Routinely used in VLBW infants (Waikato protocol).<br>• <strong>Standardized Feeding:</strong> Slow advancement protocols.<br>• <strong>Antibiotic Stewardship:</strong> Limit early empirical use (48h rule).

• <strong>Strictures:</strong> 10-20% of medical NEC survivors. Watch for obstruction later.<br>• <strong>Short Bowel Syndrome:</strong> If extensive resection required.<br>• <strong>Neurodevelopment:</strong> NEC is an independent risk factor for poor neurodevelopmental outcomes.

  • necrotizing-enterocolitis
  • neonatal-medicine
  • pediatrics
  • medical-guidelines
  • nicu
  • bell-staging
  • pathophysiology