Modern Azure Cloud Migration Strategy & Managed Services
A comprehensive guide to modernizing IT infrastructure with Azure. Learn about Landing Zones, Entra ID, Citrix DaaS, and serverless PaaS transformation.
Architecture Exercise: Cloud Migration & Modernization
Proposed Azure Strategy for IT Infrastructure Modernization
Executive Summary
We will modernize critical infrastructure by migrating to Microsoft Azure, prioritizing Managed SaaS and PaaS over legacy IaaS models. This shift eliminates hardware dependencies and centralizes identity, security, and networking on a unified platform.
Minimize IaaS, Maximize Managed Services
Centralized Identity (Entra ID Only)
Modernized VDI (Citrix DaaS)
Business Benefits & Drivers
Lower & Predictable Costs
Create savings by removing hardware refresh cycles, using dynamic scaling for VDI, and serverless compute that costs $0 when idle.
Operational Efficiency
Shift focus from patching physical servers to managing high-value code and policy. Fully managed databases and VDI control planes.
Built-In Security (Zero Trust)
Centralized identity using Entra ID, Conditional Access policies, and continuous threat monitoring via Microsoft Sentinel.
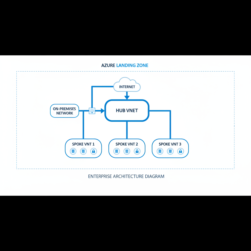
Target Architecture: Azure Landing Zones
Platform Landing Zone
Central Hub VNet hosting shared services: Azure Firewall for traffic inspection, Azure Bastion for secure RDP/SSH, and VPN/ExpressRoute Gateway for hybrid connectivity.
Application Landing Zones
Workload-specific Spoke VNets (Citrix, Data, Automation) peered to Hub. Enforces network isolation using Network Security Groups (NSGs) and User Defined Routes (UDRs).
Identity Strategy: Cloud Native
No Domain Controllers in the Cloud
Adopting a strictly cloud-native identity model. We will fully retire on-premises Active Directory Domain Controllers in favor of Entra ID.
Microsoft Entra ID
Primary identity platform supporting Single Sign-On (SSO) for all apps.
Security Controls
Strict Conditional Access policies (MFA, Device Compliance, Location) & PIM for Just-In-Time administrator access.
Managed Identities
Secure workload authentication eliminating embedded credentials in code.
Workload: Citrix Modernization
We will transition to Citrix Cloud Services to offload control plane management (Brokers, SQL, StoreFront). Workloads will execute on Azure managed machines, prioritizing multi-session density.
No More Lift & Shift
Replaced legacy Citrix servers with fully managed Citrix Cloud Control Plane.
Optimized Compute
Dynamic scaling using Citrix Autoscale to provision resources based on real-time session demand, ensuring zero waste during off-peak hours.
User Profiles
Azure Files Premium for high-performance profile containers (FSLogix/CPM).
Data & Storage: PaaS Transformation
Transitioning from SQL/File Clusters to Serverless PaaS
Azure SQL Database
Serverless compute tier (auto-pause/resume). Automatic backups & point-in-time restore. Microsoft Entra ID authentication only (no SQL accounts).
Azure Files Premium
Fully managed SMB file shares via Azure Files. Supports NTFS ACLs via Entra ID. Eliminates need for Windows File Server patching & maintenance.
Modernizing Automation
Decoupling automation from 'servers'. Migrating scheduled tasks and PowerShell scripts to event-driven serverless compute.
Azure Functions (Pro-Code)
Migrate PowerShell scripts to Function Apps. Event-based triggers (e.g., file upload, time) eliminate always-on VM costs.
Azure Logic Apps (Low-Code)
Replace complex inter-system scripts with visual workflows. Native connectors for Office 365, SQL, and Citrix APIs.
Governance & Security Operations
Microsoft Sentinel
Cloud-native SIEM to collect logs from Azure, Citrix, and Identity. Automated response playbooks (SOAR) for rapid threat mitigation.
Defender for Cloud
Posture management (CSPM) and workload protection (CWPP) for all resources.
Azure Policy & IaC
'Policy as Code' to prevent deployment of non-compliant resources (e.g., public IP restriction, region lock) and ensure governance.
Transformation Summary: From On-Prem to Azure
Current State (On-Prem)
Future State (Azure Managed)
Active Directory Domain Controllers
Microsoft Entra ID (No DCs)
Citrix on-prem Servers
Citrix DaaS + Azure Virtual Machines
SQL Server Clusters
Azure SQL Database (Serverless PaaS)
File Servers
Azure Files Premium (SaaS)
Recommendation & Next Steps
We request approval to initialize the Azure subscription and begin the foundational 'Platform Landing Zone' deployment. This sets the stage for a secure, managed migration.
1. Approve Architecture & Cost Model
2. Deploy Network Hub & Entra ID Security Base
3. Execute Pilot Migration (Citrix + 1 App)
- azure-migration
- cloud-architecture
- managed-services
- microsoft-entra-id
- citrix-daas
- paas-transformation
- zero-trust
- azure-landing-zone






