Made byBobr AI

Badge RFID Multifonctions : Gestion des Accès en Lycée

Découvrez un projet de badge RFID centralisé pour lycées : gestion des accès aux bâtiments, casiers et cantine avec interface web et base de données.

#rfid#gestion des accès#projet scolaire#lycée#badge multifonctions#sysml#ingénierie
Background

BADGE MULTIFONCTIONS

Solution de Gestion des Accès pour Lycée

Made byBobr AI
Background

SOMMAIRE

Plan de la présentation
01
Contexte
02
Diagramme de contexte
03
Diagramme de cas d’utilisation
04
Diagramme d’exigences
05
Répartition des tâches
06
Planning du projet
Made byBobr AI

CONTEXTE

Dans un lycée, l’accès aux bâtiments, l’ouverture des casiers et l’identification à la cantine sont gérés par des systèmes différents. Cette organisation complique la gestion administrative et le suivi des élèves.
Le développement des technologies numériques permet aujourd’hui de centraliser ces services grâce à un système unique utilisant la technologie RFID et relié à une interface web permettant l’enregistrement et la consultation des données.

OBJECTIF

Simplifier et centraliser la gestion des accès grâce à un badge multifonctions connecté.

Made byBobr AI
Background

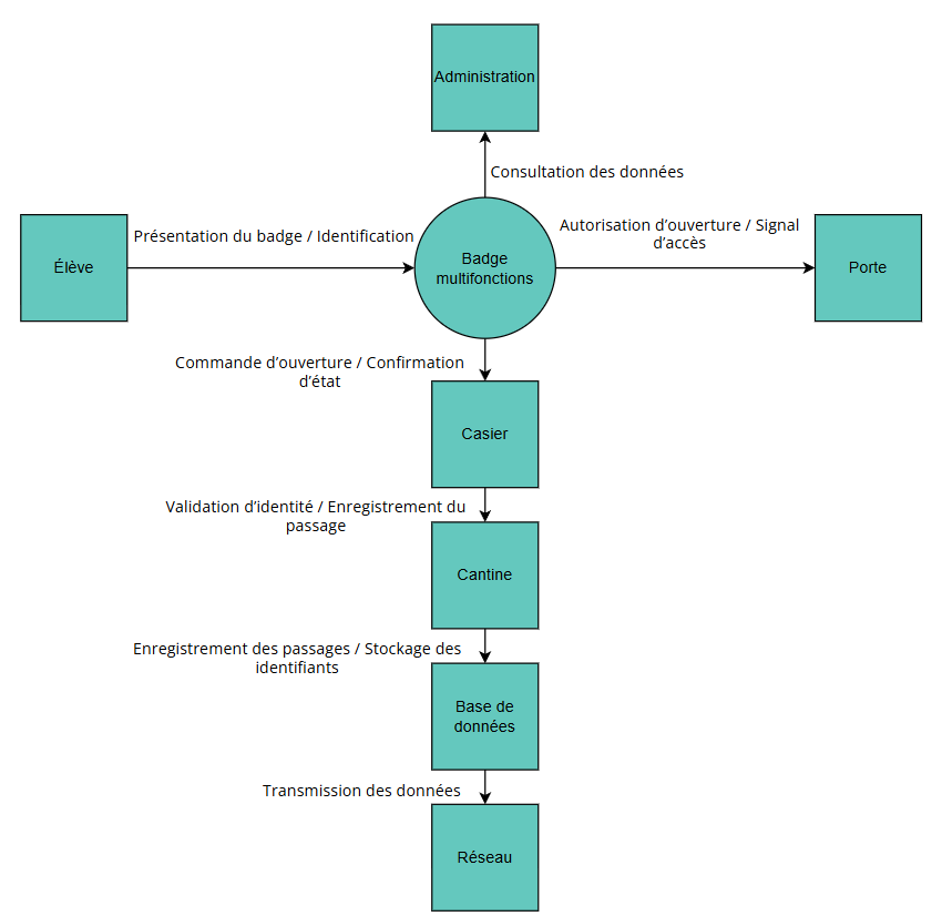
DIAGRAMME DE CONTEXTE

Diagramme de contexte
SYSTEM ARCHITECTURE // CONTEXT DIAGRAM
Made byBobr AI
Background

Diagramme de cas d’utilisation

Diagramme SysML
Made byBobr AI
Background

DIAGRAMME D'EXIGENCES

Analyse Fonctionnelle du Système

Diagramme d'exigences
Made byBobr AI
Background

RÉPARTITION DES TÂCHES

Organisation et rôles par spécialité

SIN Icon

SIN

  • Création du site web
  • Création et gestion de la BDD
  • Interface administrateur
SIN 2 Icon

SIN 2

  • Programmation RFID
  • Identification des élèves
  • Transmission des données
EE Icon

EE

  • Alimentation du système
  • Gestion de l’énergie
  • Sécurisation électrique
Objectif Répartir le travail selon les spécialités pour optimiser l’efficacité du projet.
Made byBobr AI
Background

PLANNING DU PROJET

Calendrier Prévisionnel et Jalons Clés

Phase Réalisation
Statut En cours
Gantt Chart

Vue d'ensemble chronologique des tâches et livrables majeurs.

Made byBobr AI
Bobr AI

DESIGNER-MADE
PRESENTATION,
GENERATED FROM
YOUR PROMPT

Create your own professional slide deck with real images, data charts, and unique design in under a minute.

Generate For Free

Badge RFID Multifonctions : Gestion des Accès en Lycée

Découvrez un projet de badge RFID centralisé pour lycées : gestion des accès aux bâtiments, casiers et cantine avec interface web et base de données.

BADGE MULTIFONCTIONS

Solution de Gestion des Accès pour Lycée

Projet Scolaire

2024 - 2025

SOMMAIRE

Contexte

Diagramme de contexte

Diagramme de cas d’utilisation

Diagramme d’exigences

Répartition des tâches

Planning du projet

CONTEXTE

Dans un lycée, l’accès aux bâtiments, l’ouverture des casiers et l’identification à la cantine sont gérés par des systèmes différents. Cette organisation complique la gestion administrative et le suivi des élèves.

Le développement des technologies numériques permet aujourd’hui de centraliser ces services grâce à un système unique utilisant la technologie RFID et relié à une interface web permettant l’enregistrement et la consultation des données.

OBJECTIF

Simplifier et centraliser la gestion des accès grâce à un badge multifonctions connecté.

DIAGRAMME DE CONTEXTE

Diagramme de cas d’utilisation

DIAGRAMME D'EXIGENCES

Analyse Fonctionnelle du Système

RÉPARTITION DES TÂCHES

Répartir le travail selon les spécialités pour optimiser l’efficacité du projet.

PLANNING DU PROJET

Calendrier Prévisionnel et Jalons Clés

Réalisation

En cours

Vue d'ensemble chronologique des tâches et livrables majeurs.

  • rfid
  • gestion des accès
  • projet scolaire
  • lycée
  • badge multifonctions
  • sysml
  • ingénierie