Pseudomonas aeruginosa: Genetischer Schalter für Biofilme
Analyse des hecR-hecE Moduls in Pseudomonas aeruginosa nach Manner et al. (2023). Erfahren Sie mehr über c-di-GMP Regulation und Biofilm-Strategien.
Ein genetischer Schalter kontrolliert die Oberflächenbesiedlung von Pseudomonas aeruginosa
Zusammenfassung des Papers von Manner et al. (2023), Nature Microbiology
Präsentation für Studierende
Hintergrund: Die Herausforderung der Besiedlung
Pseudomonas aeruginosa ist ein opportunistischer Erreger, der Schleimhautoberflächen besiedelt. Bakterien müssen eine kritische Entscheidung treffen: Sollen sie sich festsetzen (Biofilm) oder sich ausbreiten (Motilität)? Diese Entscheidung wird zentral durch den sekundären Botenstoff c-di-GMP gesteuert. Ein hohes c-di-GMP-Level fördert Sesshaftigkeit, ein niedriges Level fördert Motilität. Die Frage der Studie war: Wie steuert P. aeruginosa diese Balance auf Populationsebene?
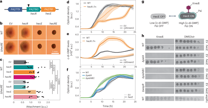
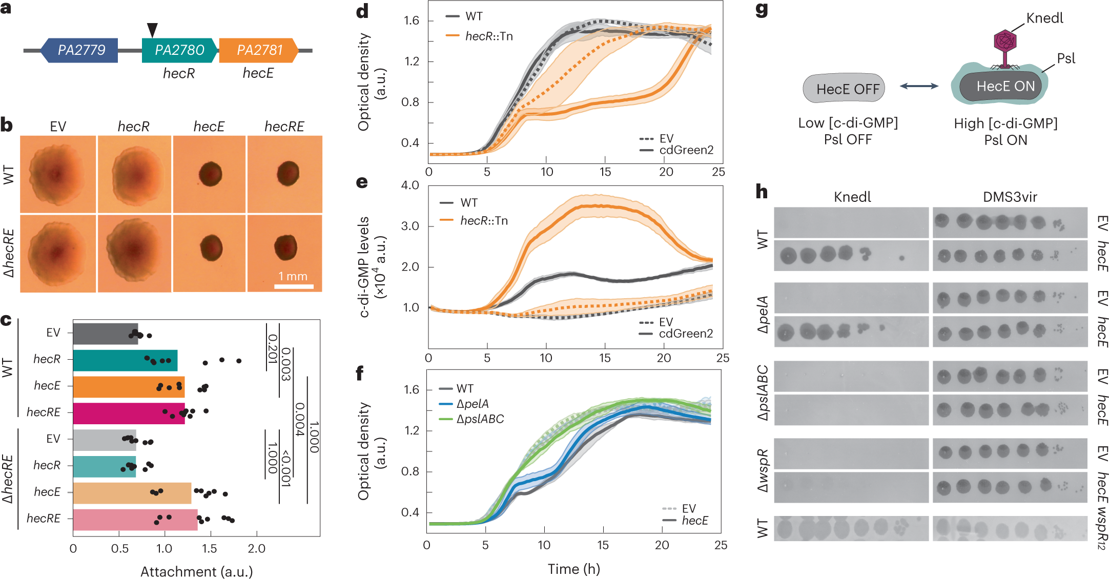
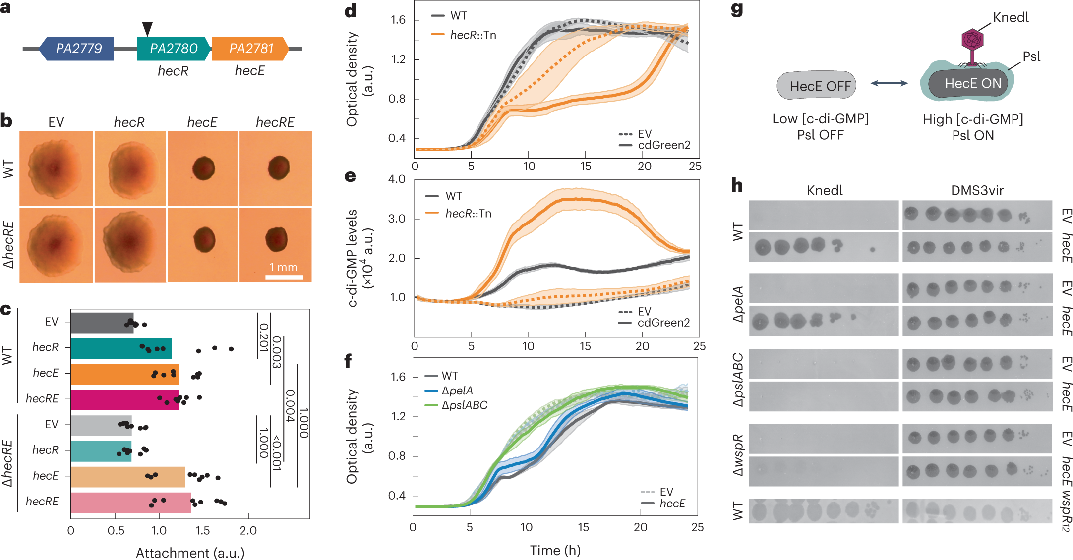
Entdeckung des hecR-hecE Moduls
Screening nach Transposon-Insertanden, die eine morphologische 'Small Colony Variant' (SCV) hervorrufen.
Identifikation der Gene PA2780 (umbenannt in hecR) und PA2781 (umbenannt in hecE).
Struktur ähnelt einem Toxin-Antitoxin-System. hecE treibt die c-di-GMP-Produktion und Biofilmbildung an.
Abbildung 1: HecE-Modul reguliert Biofilmbildung
Die konstitutive Expression von hecE führt zu einem SCV-Phänotyp (kleine Kolonien, starke Färbung mit Kongorot) durch massive Exopolysaccharid-Produktion. HecE erhöht die c-di-GMP-Spiegel und fördert die Oberflächenhaftung. Das Modul zeigt eine bimodale Expression.
Mechanismus: Die doppelte Steuerung von c-di-GMP
HecE kontrolliert den c-di-GMP-Pegel nicht direkt enzymatisch, sondern durch Interaktion mit zwei Partnern:
1. Inhibition von BifA: BifA ist eine Phosphodiesterase (baut c-di-GMP ab). HecE bindet BifA und blockiert deren Aktivität.
2. Aktivierung von WspR: WspR ist eine Diguanylat-Zyklase (synthetisiert c-di-GMP). HecE stimuliert das Wsp-Chemosensorsystem.
Ergebnis: Ein drastischer, aber kontrollierter Anstieg von c-di-GMP.
Abbildung 2: Interaktion mit BifA und WspR
Gezeigt wird die thermophoretische Bindung von HecE an BifA sowie die konzentrationsabhängige Hemmung der PDE-Aktivität von BifA. Biofilm-Assays bestätigen, dass HecE beide Partner (WspR und BifA) benötigt, um die Oberflächenbesiedlung effizient zu steuern.
Stressabhängige Regulation durch Gac-Rsm
Der Anteil der HecE-exprimierenden Zellen variiert stark in Mutanten des Gac-Rsm Signalwegs. Dies zeigt, dass Umweltstress die Schaltfrequenz beeinflusst.
Abbildung 3: Bimodale Expression
Die hecR-hecE-Expression ist bimodal: Die Population spaltet sich in zwei Subpopulationen auf (an/aus). HecR verstärkt seine eigene Expression (positive Rückkopplung). Durchflusszytometrie (Histogramme) und Mikroskopie bestätigen diese binäre Verteilung, die durch Stressfaktoren moduliert werden kann.
Ökologische Bedeutung: Bet-Hedging
Warum existiert diese Bimodalität? Sie dient als Überlebensstrategie (Bet-Hedging) gegen Phagen (Viren, die Bakterien töten).
HecE-positive Zellen: Bilden Bioflim, sind anfällig für Phagen, die Pili/EPS als Rezeptor nutzen (z.B. Knedl-Phage).
HecE-negative Zellen: Mobil, resistent gegen diese Phagen, dienen der Verbreitung.
Abbildung 4: Dynamik im Biofilm
Konfokale Mikroskopie zeigt: Mitten in der Biofilm-Entwicklung findet eine massive Umstrukturierung statt. HecE-negative Zellen wandern aus den Mikrokolonien ab (Dispersal), während HecE-positive Zellen zurückbleiben und den Kern des reifen Biofilms bilden. Dies ermöglicht gleichzeitige Persistenz und Verbreitung.
Das "Touch-Seed-and-Go" Modell
1. Touch: Oberflächenkontakt löst initialen c-di-GMP Anstieg aus (T4P-Synthese).
2. Seed: Asymmetrische Teilung und HecE-Schalter etablieren eine sesshafte Gründerpopulation.
3. Go: Ein Teil der Zellen bleibt HecE-negativ oder schaltet zurück, um neue Orte zu kolonisieren (Dispersal).
BifA als therapeutisches Ziel
Die Phosphodiesterase BifA nimmt Konformationen an, die durch Medikamente stabilisiert werden können. Das Molekül H6-335-P1 wirkt als Antagonist zu HecE: Es zwingt BifA in den aktiven Zustand (R-State), senkt c-di-GMP und verhindert Biofilmbildung. Dies eröffnet neue Wege zur Bekämpfung chronischer Infektionen.
Feinabstimmung durch Umweltbedingungen
Der HecE-Schalter ist nicht starr. Er reagiert empfindlich auf:
Temperatur (42°C erhöht den HecE-Anteil massiv)
Nährstoffmangel (Stationäre Phase erhöht HecE)
Dies ermöglicht P. aeruginosa, die Strategie dynamisch an die Wirtsumgebung (z.B. Fieber, Entzündung, Mukus) anzupassen.
Zusammenfassung
Stochastischer Schalter: hecR-hecE generiert phänotypische Heterogenität.
Mechanismus: Duale Kontrolle von BifA (Inhibition) und WspR (Aktivierung).
Funktion: Koordination von Biofilmwachstum und Ausbreitung (Risk-Management).
Relevanz: Bietet neue Angriffsziele zur Bekämpfung persistenter Biofilme.
Vielen Dank für die Aufmerksamkeit
Basierend auf: Manner et al. "A genetic switch controls Pseudomonas aeruginosa surface colonization", Nature Microbiology (2023).
- microbiology
- biologie
- biofilm
- pseudomonas-aeruginosa
- wissenschaft
- c-di-gmp
- studium










